近日,海角网 宁聪琴教授团队在国际生物材料顶刊Biomaterials上发表题为“Interactive effects of cerium and copper to tune the microstructure of silicocarnotite bioceramics towards enhanced bioactivity and good biosafety”的研究论文,该研究利用铈和铜的协同效应来调控硅磷酸钙生物陶瓷的物相组成、微观结构以增强成骨活性和确保生物安全性。上海师范大学为第一署名单位,学院2017级硕士生许顺祥、上海交通大学附属第九人民医院骨科吴强博士为论文共同第一作者,上海师范大学宁聪琴教授、上海交通大学附属第九人民医院戴尅戎院士为论文共同通讯作者。

研究内容简介
由创伤、感染和肿瘤疾病等引起的骨缺损修复目前仍是骨科临床面临的挑战。骨缺损延迟愈合和不愈合的发生率可高达20%,这给患者和医疗系统带来了沉重的负担,可降解生物活性陶瓷作为一种可行性的解决方案目前被广泛研究。尽管众多研究表明,功能元素可有效增强生物材料的生物学特性,然而,调控新骨生成速率和材料降解速率的匹配,同时兼顾生物安全性仍然是一个难题。钙磷硅体系生物陶瓷因具有良好的生物相容性和成骨活性,近年来作为人工骨材料得到了广泛研究。
本研究中,作者利用生物功能性元素铈 (Ce)和铜 (Cu)协同调节硅磷酸钙生物陶瓷 (Ca5(PO4)2SiO4, CPS)的物相组成和微观结构,对其降解性、生物活性和生物安全性进行了深入研究。

硅磷酸钙生物陶瓷的物相组成和体内降解性

硅磷酸钙生物陶瓷的显微组织结构
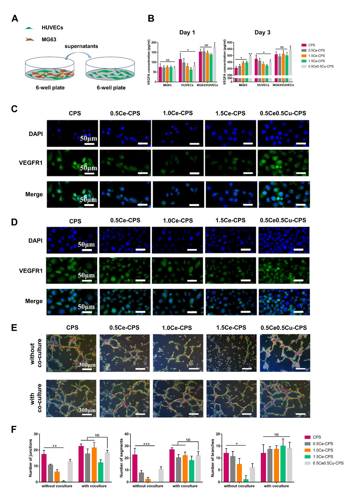
一方面,通过在硅磷酸钙生物陶瓷 (CPS)中掺入不同含量的功能性稀土元素铈 (Ce)探究其对CPS陶瓷物相组成、微观结构及降解性的影响,并结合本课题组之前关于Cu-CPS的研究结果 (Biomaterials, 2021, 120553) 进一步探究了Ce和Cu的协同作用效应。结果表明,引入Ce可通过液相烧结机制提高CPS陶瓷的烧结性能,并引起CPS相分离,抑制CPS陶瓷支架的降解速率。相比之下,Ce和Cu共掺的 0.5Ce0.5Cu-CPS 材料既能保持较高的致密度,又能加速CPS的本征降解性,这与晶界处析出的铜氧化物密切相关。

硅磷酸钙生物陶瓷的体外成血管性能

硅磷酸钙生物陶瓷的体内成骨活性
另一方面,生物学结果表明Ce有助于促进CPS的体外成骨活性,并可通过Cu得到进一步优化;单一细胞培养条件下,Ce会表现出明显的血管抑制效应,而这种Ce诱导的血管抑制可以通过细胞共培养方法得到缓解,并可通过Ce-Cu共掺实现逆转。大鼠股骨髁缺损模型实验表明,Ce对CPS成骨和成血管的增强作用具有明显的剂量依赖性,而Cu-Ce共存的0.5Ce0.5Cu-CPS陶瓷表现出最佳的生物活性和良好的生物安全性。
这项工作表明,体外细胞共培养技术可更好地反映生物材料内植物在体内的生物学行为;利用多种功能元素的协同作用有望平衡材料的生物活性、降解性和生物安全性。该工作不仅为骨修复和再生提供了一种有前景的生物材料,并为设计新的生物材料提供了一种从材料组成、显微结构到生物学性能及安全性调控的综合性策略。
基金资助
本研究受到国家重点研发计划(No. 2017YFC1103800、2018YFB1105600、No.2018YFA0703000)和国家自然科学基金(No. 51672304)的资助。
论文信息
[1] Shunxiang Xu†, Qiang Wu†, Bo He, Jiancun Rao, Dick Ho Kiu Chow, Jiankun Xu, Xin Wang, Ye Sun, Congqin Ning*, Kerong Dai*. Interactive effects of cerium and copper to tune the microstructure of silicocarnotite bioceramics towards enhanced bioactivity and good biosafety. Biomaterials, available online 21 August 2022, 121751. //www.sciencedirect.com/science/article/pii/S014296122200391X
[2] Qiang Wu†, Shunxiang Xu†, Xin Wang, Bo Jia, Yu Han, Yifu Zhuang, Ye Sun, Zhenyu Sun, Yaping Guo, Huamin Kou, Congqin Ning*, Kerong Dai*. Complementary and synergistic effects on osteogenic and angiogenic properties of copper-incorporated silicocarnotite bioceramic: In vitro and in vivo studies. Biomaterials, 2021, 120553. //doi.org/10.1016/j.biomaterials.2020.120553

